Inflation targeting, sudden stops and the cost of fear of floating
Loading...
Borradores de Economía; No. 276
Date published
2004-02-16
Date
2004-02-16
Authors
Part of book title
ISSN
ISBN
Document language
spa
Las opiniones contenidas en el presente documento son responsabilidad exclusiva de los autores y no comprometen al Banco de la República ni a su Junta Directiva.
The opinions contained in this document are the sole responsibility of the author and do not commit Banco de la República or its Board of Directors.
Abstract
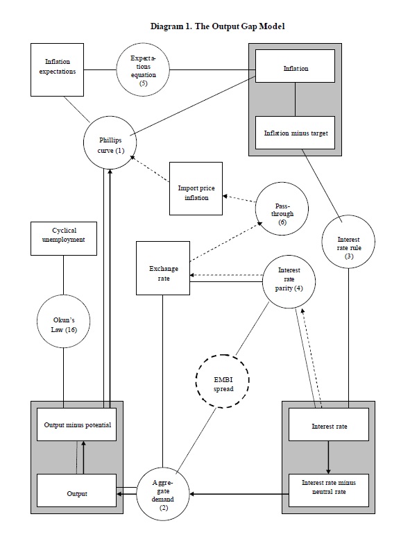
Sudden stops seem to create the perfect environment for disinflation, especially when central banks defend the exchange rate by increasing interest rates. We propose a variation of the output gap model that incorporates the sudden stop shock. The use of t
Description
Temática
Keywords
Keywords
Citation
Collections
Seleccionar año de consulta:

Esta obra está bajo licencia internacional Creative Commons Reconocimiento-NoComercial 4.0.
Este documento ha sido depositado por parte de el(los) autor(es) bajo la siguiente constancia de depósito






